报名申请
在线客服
公众号
微博
可持续发展评价研究智库
登录
|
注册
首页
关于我们
关于我们
机构简介
可持续发展评价
公众透明度评价-ESG评价
评价流程
评价体系
公众透明度评价-社会责任报告评价
评价介绍
评价流程
评价体系
评价案例
工信部工业和信息化企业社会责任国际论坛集中发布报告评级
2020“工信百家优秀企业社会责任报告”集中发布
2021“工信千家优秀企业社会责任报告”集中发布
2022“工信千家优秀企业社会责任报告”集中发布
2023“工信千家优秀企业社会责任报告”集中发布
2024“工信千家”优秀可持续发展报告集中发布
2025工信千家优秀企业社会责任报告“集中发布
营商环境可持续发展评价
评价介绍
评价流程
评价体系
资讯中心
国内新闻
国际新闻
地方文件
政策法规
观点与动态
专家观点
行业动态
联系我们
联系我们
首页
>
2021“工信千家优秀企业社会责任报告”集中发布
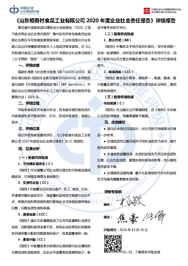
《山东稻香村食品工业有限公司2020年度企业社会责任报告》CC
下一条:
《山东鲁花浓香花生油有限公司2020年度企业社会责任报告》CCC
上一条:
《济宁市鲁泉水处理有限公司企业社会责任报告》CC